资讯
首页 资讯
学位预警
积分入学
小升初
初升高
幼升小
幼儿园
政策通知
中外办学
重点班
学管家
358
{{zan}}
荔湾区发布2025年随迁子女积分入学常见问题指引!

3月21日,荔湾教育发布2025年荔湾区来穗人员随迁子女办理积分入学常见问题指引。

1、我是来穗人员,我的孩子即将在2025年申请积分入学,请问一下我什么时候去申请积分?


答:建议申请人在积分入学开始申请前提前登录“广州市来穗人员积分制服务管理信息系统”(网址:https://djf.lsj.gz.gov.cn/bjfpublic/#/login)注册并按要求填报资料申报积分,核定积分分值后,才能参加2025年荔湾区积分制入学申请(具体申请时间请留意“荔湾区人民政府网”(http://www.lw.gov.cn)、“广州荔湾教育”微信公众号公布的信息)。



2、我为孩子申请2025年荔湾区积分制入学,申请人需要什么条件?

答:来穗人员为其随迁子女申请在我区积分制入学时,须持有在广州市办理且在有效期内的《广东省居住证》连续满1年(截止时间为2025年8月31日),且符合以下条件之一:

1.在我区有合法稳定住所;

2.在我区有合法稳定就业(创业);

3.在我区缴纳社会保险其中一个险种;

4.申请入读初中一年级的随迁子女具有我区小学六年级学籍。


3、申请积分制入学的条件中“合法稳定住所”指的是什么?

答:关于合法稳定住所是指符合以下条件之一:

1.申请人或其配偶或随迁子女在我区拥有自有产权性质为居住用途(或住宅用途)住房的,提供房地产权证明、购房协议、宅基地证明、集资房证明、拆迁协议等佐证材料之一。


2.申请人在我区租赁住房的(房屋产权性质须为居住用途),提供在有效期内的房屋租赁合同和已在市(或区)房屋租赁管理部门、房屋所在地街道综合事务中心及其他授权办理租赁备案机构办理的房屋租赁登记备案佐证材料。(注:已经获得区人民政府批准并改造完成的“非住宅存量用房改造为租赁住房”和“非居住存量房屋改建保障性租赁住房”可视为居住用途的合法稳定住所)。


3.在我市服务单位提供的住所居住的,提供服务单位出具的在我区居住的佐证材料,以及单位宿舍用房产权、租赁备案佐证材料。

备注:不属于以上合法稳定住所规定的三种类型的,不可作为申请人的合法稳定住所。


4、申请积分制入学的条件中“合法稳定职业”指的是什么?

答:合法稳定职业包括有效就业和创业。正在荔湾区就业(创业),就业人员需提供符合《中华人民共和国劳动合同法》相关要求的完整劳动合同或其他能够证明在本区行政区域内合法稳定就业的材料,创业人员需提供营业执照、商事登记或其他能够证明在本区行政区域内合法稳定创业的材料(须在有效期内)。


5、请问租赁合同一年以上,租赁备案不满一年可以为我的孩子申请积分入学吗?

答:可以申请。来穗人员为其随迁子女申请积分入学时提供的租赁备案在有效期内即可认定为符合合法稳定住所。


6、在荔湾区有合法稳定住所,孩子现在荔湾区上小学六年级,请问2024年小升初也必须要提供合法稳定职业证明吗?

答:如果已经满足持有在广州市办理的有效期内《广东省居住证》连续满1年(截止时间为2024年8月31日),且在荔湾区已有合法稳定住所的,申请入读初中一年级可以不提供合法稳定职业证明(如就业登记、营业执照等)。


7、申请积分制入学我的孩子需要符合什么条件?

答:您的孩子申请积分制入学须符合以下条件:申请入读小学一年级的随迁子女:截至2025年8月31日(含8月31日)年满6周岁,且尚未入学;申请入读初中一年级的随迁子女须为当年应届小学毕业生。


8、积分制入学的积分分值是如何计算?

答:积分制入学是按照《荔湾区来穗人员随迁子女积分入学指标及分值体系表》,对申请积分入学的随迁子女的同一法定监护人(父或母一方)各项指标进行量化并赋予一定的分值,按指标体系表计算、排序,按积分(市积分+区域分)由高到低顺序公示积分结果。


备注:积分分值相同时按照在我市连续办理《广东省居住证》的时长先后排名;在我市连续办理《广东省居住证》的时长也相同时,按照在本市缴纳社会医疗保险月数先后排名。


9、非广州市户籍人员的随迁子女在荔湾区除了积分入学以外,可以申请就读哪些学校?

答:荔湾区教育局根据招收来穗人员随迁子女的公办学校和政府实行补贴的民办义务教育学校的招生计划,按照来穗人员积分计算结果以及申请人的入学志愿通过电脑派位安排学位。此外,来穗人员随迁子女还可以自愿报名参加民办义务教育学校的招生录取。


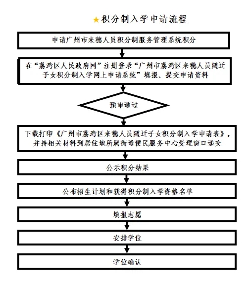
10、请问申请积分制入学的流程?

答:

11、需要咨询荔湾区来穗人员随迁子女积分入学政策怎么办?

答:

1.可以联系荔湾区各街道积分制服务及积分入学受理点进行咨询。


2.监督投诉热线:

(1)荔湾区人力资源和社会保障局:020-81378224;

(2)荔湾区教育局:020-81942281,020-81948211。

12、通过申请积分入学就读荔湾区学校后能否申请转学至区内其他学校就读?

答:通过申请积分入学获得我区公办学位的学生,在其小学或初中学段就读期间,区教育局不再受理该生转学至区内其他学校的申请。小学升初中需重新申请初中阶段学校的积分制入学。


公众号