资讯
首页 资讯
学位预警
积分入学
小升初
初升高
幼升小
幼儿园
政策通知
中外办学
重点班
学管家
431
{{zan}}
广州中考录取批次、录取规则,一文全了解!
2021起广州中考进入正式改革期,录取批次和规则有所变化,今天给大家分享下2024年各批次录取情况。

2024年广州中考

录取批次

分析:

1、2024年广州中考共4个招生录取批次,按上图的从上到下的先后顺序录取,每天二个批次,第一批先录取,第一批录取结束后才进入第二批录取,逐个下推。

2、关于批次常见的几个问题:
①、我第二批报了执信,第三批还可以填执信吗?
答:各批次都是独立的,不影响,可以报同一所学校也可以报不同学校。

②、第一批被录取了,我不去,后面批次录取可以吗?
答:因为是按批次先后录取的,所以第一批如果被录取了,就会被提档了,后面批次无法录取。所以前面的志愿(特别是第一、二批)需要谨慎避免被高分低录而后面志愿失效。(被录取了普高补录同样不能参与)

广州中考各批次录取规则


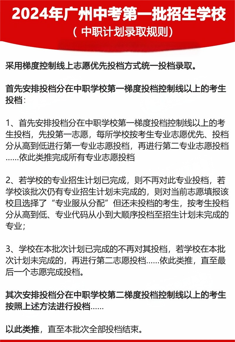
一、2024年广州中考第一批普通高中学校录取规则:

1、第一批高中总共四类,按特长生、自主招生、外语艺术类,港澳子弟班的先后顺序录取。特长生计划先录取,录取完后自主招生计划接着录,以此类推。

比如:
一考生小考,在2024年广州中考志愿填报第一批填报培英中学的特长生(校测成绩排名第1,综合中考成绩折算也是排名第1),同时也报了执信的自主招生,2024年中考考取了745分(考核分数和中考成绩综合可以过自招),不过因为特长生先录取,所以该考生最终被培英中学特长生录取。

所以,了解录取的先后顺序非常重要。

2、第一批各类学校的详细录取规则如下:

三、2024年广州中考第二批名额分配录取规则:


2024年广州中考第二批录取是在中考分数在最低控制线上遵循四大原则录取:

志愿优先+高分优先+梯度保护优先+校内竞争

1、志愿优先原则:也就是说同一个批次、同一梯度录取时先考虑第1志愿,再考虑第2志愿,依次类推。
2、高分优先原则:是指在同一批次、同梯度、同一个的志愿序号,按分数高低进行录取。
3、梯度保护优先原则:是指在同一批次,对达到梯度线上的学生,相对在梯度线下的考生,其全1-3志愿优先录取。
4、校内竞争:录取各初中计划是独立的,考生仅和初中学校内填报相关高中的考生竞争分配的初中学校的名额计划。

举个例子:
某初中校内报6中(最低控制线679)名额分配考生有3名,小中716分第一志愿填报,小考680分第一志愿填报,小网第二志愿730填报。

1,小中和小网对比,小中优先录取-志愿优先原则(两人都是第一梯度线上)
2,小考和小网对比,小网优先录取-梯度线保护优先原则(小网是第一梯度她的所有志愿录取完成后才到第二梯度的小考)

四、2024年广州中考第三批录取规则(含案例分析):

广州中考第三批录取是遵循三大原则录取:

志愿优先+高分优先+梯度保护优先

1、志愿优先原则:也就是说同一个批次、同一梯度录取时先考虑第1志愿,再考虑第2志愿,依次类推。
2、高分优先原则:是指在同一批次、同梯度、同一个的志愿序号,按分数高低进行录取。
3、梯度保护优先原则:是指在同一批次,对于达到某梯度线上的学生,相对在该梯度线下的考生,其全部1-6志愿优先录取。

比如:下面是初升高同学填报的志愿学校情况(省略了第一批、第二批的志愿),他在中考考取721分总分,那么,我来看看他的志愿是怎么录取的。

1、第三批1志愿

广州市第二中学的录取是在先提取所有在第一分段上1志愿填报的考生,再按照他们的分数从高到底排序录取,当录到729分这个人的时候,刚好录满了,停止录取。所以该同学1志愿721分没能被2中录取——高分优先原则。


2、可以在第三批2志愿执信(执信路校区)录取吗?

答案:不能,因为执信中学(执信路校区)在第一梯度线上的第1志愿720分被录满。该同学2志愿填报,不能被录取——志愿优先原则。


3、第三批3志愿能被录取吗?

答案:不可以。因为天外分数是踩着第一梯度控制线(702分),还要看是第一梯度第几志愿录满,因为今年天外的末位考生志愿序号是1,说明在第一梯度线上1志愿录满。考生第三志愿填报,无法被录取——志愿优先原则。


4、第三批4志愿铁一中学(白云校区)能被录取吗?

答案:可以,梯度保护优先原则发挥作用,分数在第一梯度线上1-6志愿所有的考生录取完铁一中学(白云校区)还没招满,该生是第一梯度线上4志愿,可以被录取——梯度优先原则。


五、2024年广州中考第四批录取规则(含案例分析):

广州中考第四批录取是遵循三大原则录取:

志愿优先+高分优先+梯度保护优先

1、志愿优先原则:也就是说同一个批次、同一梯度录取时先考虑第1志愿,再考虑第2志愿,依次类推。
2、高分优先原则:是指在同一批次、同梯度、同一个志愿序号,按分数高低进行录取。
3、梯度保护优先原则:是指在同一批次,对达到梯度线上的学生,相对在梯度线下的考生,其全部1-6志愿优先录取。

下面是广州初升高同学填报的志愿学校情况:(省略了第一批、第二批、第三批志愿),他在中考考取616分总分,看看他的志愿是怎么录取的?


1、第四批1志愿

广州市第十三中学录取是在系统中提取所有在第一梯度上所有的考生,再按照他们志愿顺序先后取,接着提取第二梯度……一直当录到第三梯度线上1志愿636分这个人的时候,刚好录满了,停止录取。所以该同学1志愿616分没能被13中录取——高分优先原则


2、可以在第四批2志愿西关培英录取吗?

答案:不能,因为西关培英末位考试志愿序号是1,在第四梯度线上第1志愿608分被录满。该同学616分2志愿填报,不能被录取——志愿优先原则。


3、第四批3志愿能被录取吗?

答案:可以,梯度保护优先原则发挥作用,英豪学校第五梯度1-6志愿所有的考生录取完,还没招满,一直录到第普高线,该生是第四梯度线上3志愿,可以被录取——梯度保护优先原则。



公众号