广州市
佛山市
深圳市
[分站加盟]
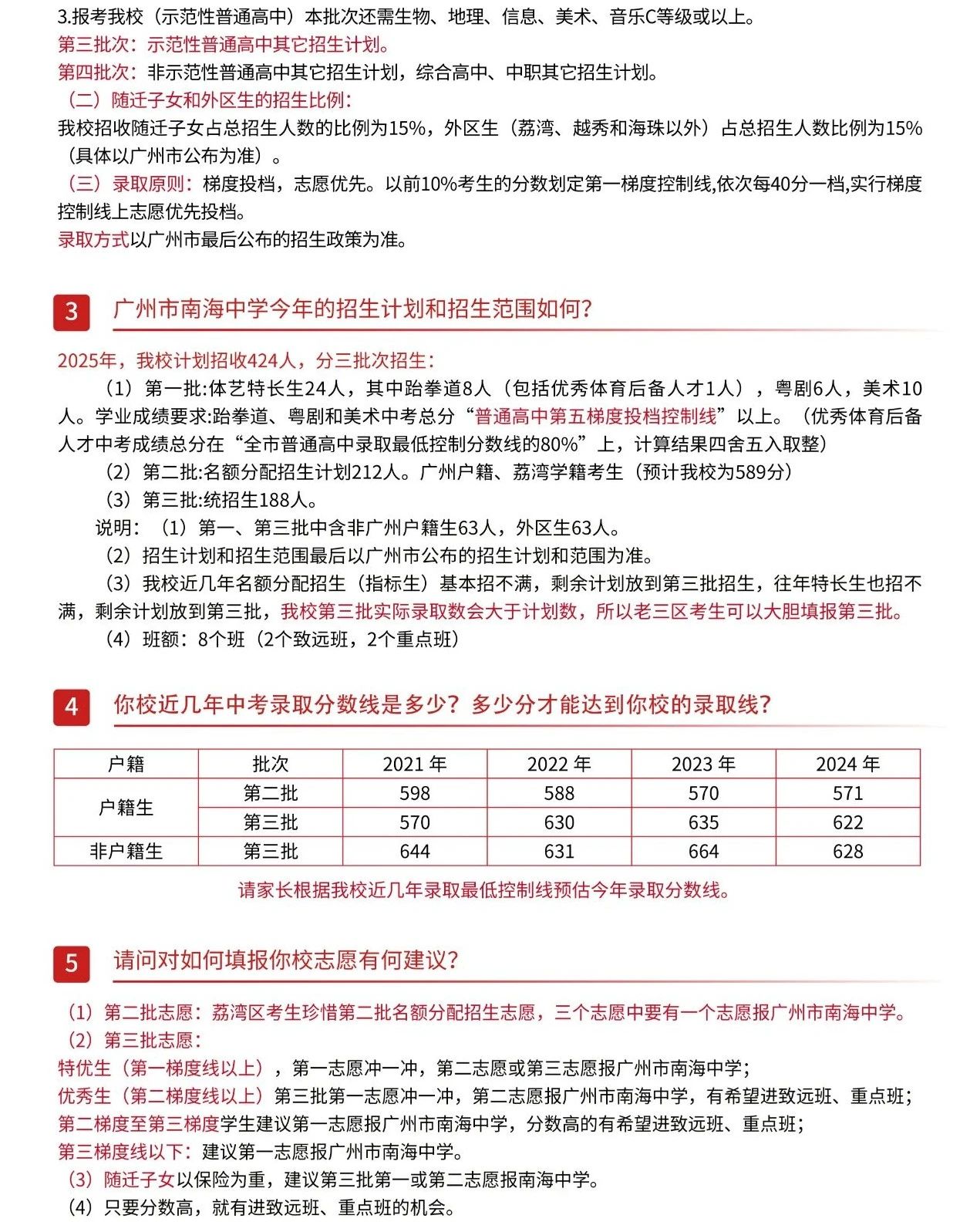
学天下
首页
文章
学家号
学校
问答
创作中心
登录/注册
首页
问答
广州南中
详情
欢迎报考 | 广州市南海中学2025年招生问答
796 浏览
.
1 讨论
分享
收藏
已收藏
咩校着数
2
学校
0
学家号
{{dataList[0].user_fs}}
粉丝
+关注
已关注
楼主
发表于 2025.05.28 16:08:07
发表回复
发表
学天下
首页
文章
学家号
学校
问答
010-62502558
fu@chetxia.com
粤ICP备19145834号
公众号
扫码看直播